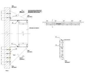
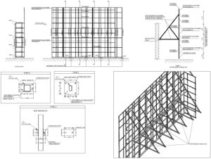
Metropolis Mall Larnaca Structural Design of Steel Structure to Support Facade Client : ACSION LTD Architect :